

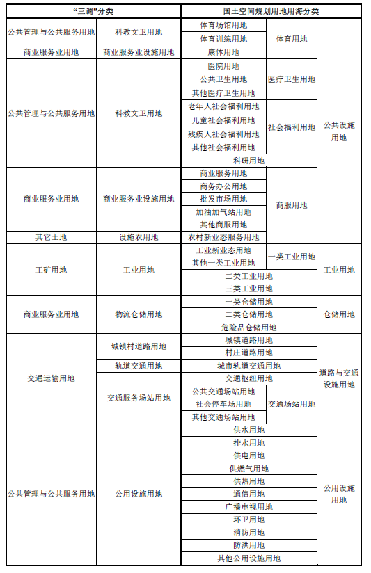
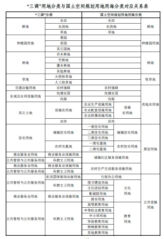
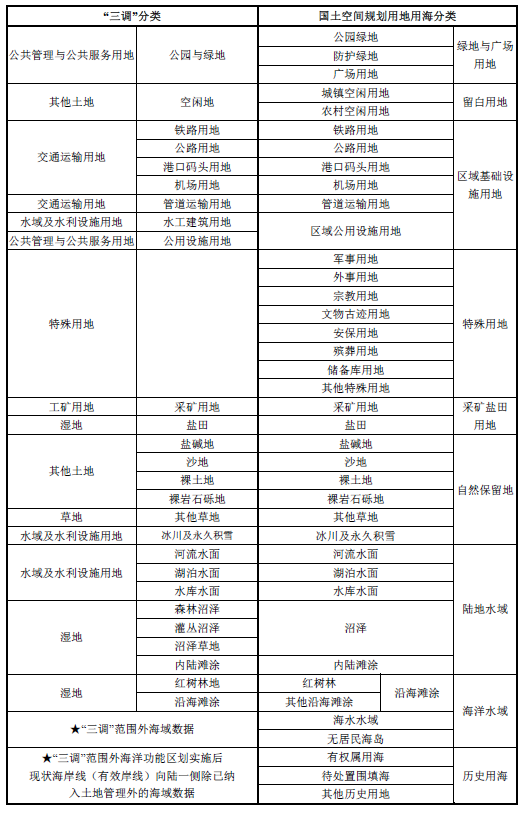
1、土地划分的三种类型




2、建设用地分几类
3、建设用地使用权如何取得
4、哪些土地使用权可以通过划拨获得
1.监狱。
2.劳教所。
5、哪些土地使用权可以通过协议出让获得
6、哪些土地使用权必须通过招拍挂获得
7、什么是宗地
8、什么是红线图
9、什么是边角地、夹心地、插花地
10、什么是容积率、建筑密度、楼面地价
11、建设用地使用权转让有何要求
12、什么是土地增减挂钩
13、什么是耕地占补平衡
14、什么是全域土地综合整治
15、农用地转成建设用地要经过哪些程序
16、什么是储备土地
17、什么是生地、毛地、净地、熟地
18、什么是土地一级开发
19、土地一级开发流程有哪些


20、土地一级开发有哪些模式

